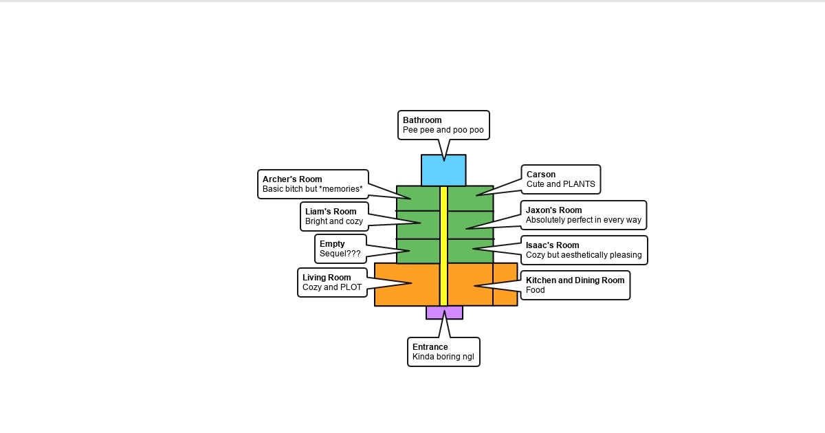
Dorms

Create Map

Where they stay outside of school

X